Contate-nos
Características elétricas (@Vcc=3,3V ANT conectado a uma carga de 50 ohms)
| RF125-TX/RF125-TX2 | |||||
| Parâmetros | Mín. | Tipo. | Máx. | Unidade | Doença |
| Parâmetro de temperatura | |||||
| Faixa de temperatura | -40 | 25 | 85 | °C | Ao trabalhar |
| -40 | 25 | 125 | °C | Ao armazenar | |
| Parâmetro de Tensão | |||||
| Tensão de operação | 12 | 30 | V | RF125-TX | |
| 9 | 12 | V | RF125-TX2 | ||
| Parâmetro atual | |||||
| Corrente de trabalho | - | <300 | - | mA | @12V |
| Parâmetros de radiofrequência | |||||
| Distância de comunicação | >5 | m | Coopere com nosso receptor | ||
| RF125-RX / RF125-RA | |||||
| Parâmetros | Mín. | Tipo. | Máx. | Unidade | Doença |
| Parâmetro de temperatura | |||||
| Faixa de temperatura | -40 | 25 | 85 | °C | Ao trabalhar |
| -40 | 25 | 125 | °C | Ao armazenar | |
| Parâmetro de Tensão | |||||
| Tensão de operação | 2,5 | 3.3 | 3.6 | V | |
| Parâmetro atual | |||||
| Receber corrente | - | <3 | - | mA | Perto do transmissor |
| - | <9 | - | uA | Sem transmissão | |
| Parâmetros de radiofrequência | |||||
| Sensibilidade de recepção | - | 80 | uvRMS | ||
| Distância de comunicação | >5 | m | Coopere com nosso transmissor | ||
| Tipo | Despertar com baixo consumo de energia |
RF125-TX:


RF125-TX2:


RF125-RX/A:

RF125-TX:

| Definição de PIN | E/S | Tensão | Descrição |
| VCC | 12-30v | Pode ser conectado ao pólo positivo da fonte de alimentação de 12-30 V | |
| Terra | 0 | Conecte o pólo negativo da fonte de alimentação | |
| TXD | O | 0-3,3 V | Porta de saída serial |
| RXD | EU | 0-3,3 V | Porta de entrada serial |
RF125-TX2:

| Definição de PIN | E/S | Tensão | Descrição |
| 1 | VCC | Conexão externa com DC 9-12V | |
| 2,4 | Terra | Conecte externamente com aterramento de energia | |
| 3 | +3,3 V | Conectado externamente com tensão de 2,5-3,6 V | |
| 5 | TXD | O | Porta de saída serial |
| 6 | RXD | EU | Porta de entrada serial |
| 7,8 | FORMIGA | O | Antena de transmissão externa de 125K |
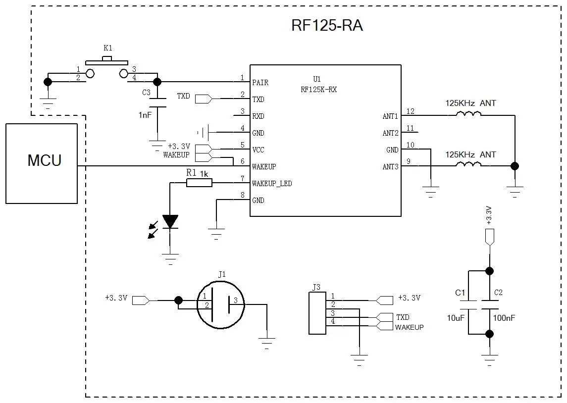
RF125-RX:

| Número PIN | Definição de PIN | E/S | Descrição |
| 1 | PAR | EU | Botão de emparelhamento de código, puxe para baixo por mais de 1 segundo para entrar no modo de emparelhamento de código, geralmente de alto nível |
| 2 | TXD | O | Porta de saída de dados |
| 3 | RXD | EU | Reservado para uso da fábrica |
| 4,8,10 | Terra | aterramento de energia | |
| 5 | VCC | Pode ser conectado externamente com uma tensão positiva de 2,5-3,6 V | |
| 6 | ACORDAR | O | Após receber o sinal de 125K, saída de pulso alto |
| 7 | LIDERADO | O | Luz LED externa pode ser conectada, iluminação de alto nível |
| 9 | ANT3 | EU | Antena patch externa de 125K, a indutância é 7,2mH |
| 11 | ANT2 | EU | Antena patch externa de 125K, a indutância é 7,2mH |
| 12 | ANT1 | EU | Antena patch externa de 125K, a indutância é 7,2mH |
RF125-TX:

RF125-TX2:

RF125-RX:

RF125-RA

política de Privacidade
· Política de Privacidade
No momento não há conteúdo disponível
E-mail: sales@nicerf.com
Tel:+86-755-23080616