Contact us
| Parâmetro | Mínimo | Tipo | Máx. | Unidade | Doença |
| Condição de trabalho | |||||
| Faixa de tensão de trabalho | 3.3 | 5 | 6,5 | V | |
| Tensão de temperatura | -40 | 85 | °C | ||
| Consumo atual | |||||
| Recebendo corrente | 13,5 | mA | Modo de baixa sensibilidade | ||
| Recebendo corrente | 10 | mA | Modo de alta sensibilidade | ||
| Transmitindo corrente | 500 | 550 | mA | VCC=5V,TX=30dBm | |
| Corrente do sono | <2 | 3 | uA | ||
| Parâmetro | |||||
| Faixa de frequência | 410 | 433 | 450 | MHz | @433MHz |
| 470 | 490 | 510 | MHz | @470MHz | |
| 863 | 868 | 873 | MHz | @868MHz | |
| Taxa de modulação | 0,1 | 1000 | Kbps | FSK | |
| Faixa de potência de saída | 29,5 | 30 | 31 | dBm | 433 MHz, VCC = 5 V |
| Sensibilidade de recepção | -125 | -126 | dBm | 433 MHz, taxa de dados = 600 bps, Fdev = 3 KHz | |
| Modulação | PERGUNTE,(G)FSK |
| Lasca | si4463 |
| Freqüência | 315 MHz, 433 MHz, 470 MHz, 868 MHz, 915 MHz |
| Potência de saída | 1W |
| Interface | SPI |


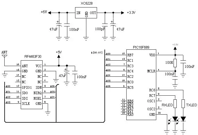
| Pino Nº. | Nome do PIN | Descrição |
| 1 | VCC | Fonte de alimentação positiva |
| 2 | Terra | Conectado ao aterramento de energia |
| 3,4,14 | NC | Vago, não conectado |
| 5 | SDN | Controle de desligamento. SDN = 1, desligamento SDN = 0, funcionamento normal |
| 6 | nIRQ | Saída de interrupção |
| 7 | nSEL | Seleção de dados seriais para interfaces SPI. |
| 8 | Terra | Conectado ao aterramento de energia |
| 9 | SCLK | Relógio de dados serial para interface SPI. |
| 10 | SDI | Dados seriais para interface SPI. |
| 11 | SDO | Saída de dados seriais para interface SPI. |
| 12 | GPIO1 | GPIO1 de Si4463 |
| 13 | GPIO0 | GPIO0 de Si4463 para interface de E/S |
| 15 | Terra | Conectado ao aterramento de energia |
| 16 | FORMIGA | De antena coaxial de 50 ohms |


política de Privacidade
· Política de Privacidade
No momento não há conteúdo disponível
E-mail: sales@nicerf.com
Tel:+86-755-23080616