O RF2401F27 é um módulo transmissor e receptor de 2,4 GHz. O RF2401F27 adota o chip RF original nRF24L01+ da Nordic e um amplificador RF de alta eficiência. Possui alta taxa de dados (máximo de 2 Mbps), boa sensibilidade (-102 dBm) e alta potência de saída (+26 dBm), além de baixos harmônicos e baixa radiação inesperada, que ampliam o alcance e melhoram o desempenho do link. Atende e passou pela certificação ROHS.
| Parâmetro | Mín. | Tipo. | Máx. | Unidade | Condições |
| Condições de operação | |||||
| Faixa de tensão de operação | 2.0 | 5 | 5.5 | V | |
| Faixa de temperatura operacional | -40 | 85 | °C | ||
| Consumo atual | |||||
| Corrente RX | <19 | mA | |||
| Corrente TX | 400 | 450 | mA | @Vcc=5V,26dBm,2400MHz | |
| Corrente do Sono | <7 | uA | |||
| Parâmetros de RF | |||||
| Faixa de frequência | 2400 | 2525 | MHz | ||
| Taxa de dados | 250 | 2000 | Kbps | GFSK | |
| Potência de saída | 10 | 26 | dBm | Potência 0=13dBm,1=21dBm, 2=24dBm,3=26dBm | |
| Potência máxima de saída | 25 | 26 | 26,5 | dBm | @VCC=5V |
| Sensibilidade RX | -100 | -102 | dBm | @dados=250 kbps | |
| Modulação | (G)FSK |
| Lasca | nRF24L01+ |
| Freqüência | 2,4 GHz |
| Potência de saída | 400mW |
| Interface | SPI |


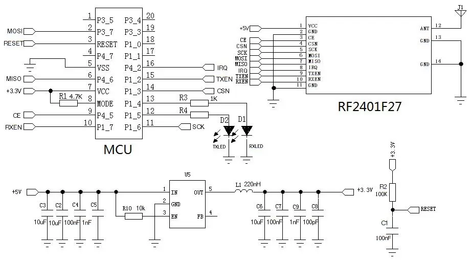
| PIN nº. | Definições de pinos | Descrição |
| 1 | VCC | Conecte ao VCC (2,0-5,5 V) |
| 2 | Terra | Conecte ao aterramento de energia |
| 3 | CE | Habilitação de chip |
| 4 | CSN | CSN da interface SPI |
| 5 | SCK | Interface SCK ou SPI |
| 6 | MOSI | MOSI da interface SPI |
| 7 | MISSÔ | MISO da interface SPI |
| 8 | IRQ | Saída de interrupção, baixa ativa |
| 9 | TXEN | PIN de habilitação de transmissão, TX = nível alto, RX = nível baixo |
| 10 | RXEN | PIN de habilitação de recebimento, RX = nível alto, TX = nível baixo |
| 12 | FORMIGA | Conecte uma antena coaxial de 50 ohms |
| 13 | Terra | Conecte o aterramento da antena |
| 11. 14 | Terra | Conectar ao aterramento |


política de Privacidade
· Política de Privacidade
No momento não há conteúdo disponível
E-mail: sales@nicerf.com
Tel:+86-755-23080616