Contate-nos
| Parâmetro | Mínimo | Tipo | Máx. | Unidade | Condições |
| Faixa de tensão de alimentação | 3.3 | 5 | 6 | V | |
| Faixa de temperatura operacional | -40 | 85 | °C | ||
| Corrente RX | 21 | mA | |||
| Corrente TX | 350 | mA | @27dBm | ||
| Corrente de espera | < 3 | uA | Valores de registro retidos, oscilador desligado | ||
| Freqüência | 428 | 433 | 438 | MHz | @433MHz |
| 863 | 868 | 873 | MHz | @868MHz | |
| Taxa de dados aéreos | 0,123 | 256 | Kbps | FSK | |
| Potência de saída | +27 | dBm | |||
| Sensibilidade | -122 | dBm | @Taxa de dados=1,2 Kbps |
| Modulação | (G)FSK |
| Lasca | si4432 |
| Freqüência | 315 MHz, 433 MHz, 470 MHz, 868 MHz, 915 MHz |
| Potência de saída | 500mW |
| Interface | SPI |



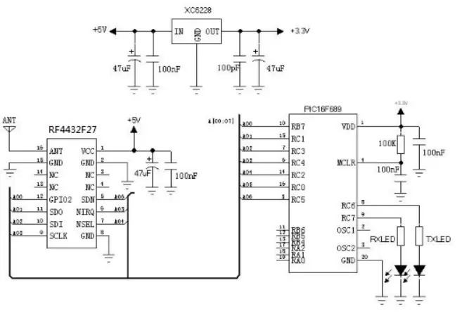
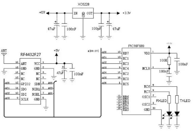
| Pino Nº. | Nome do PIN | Descrição |
| 1 | VCC | Fonte de alimentação positiva |
| 2 | Terra | Conectado ao aterramento de energia |
| 3,4 | NC | Vago, não conectado |
| 5 | SDN | Controle de desligamento. |
| SDN = 1, desligamento | ||
| SDN = 0, funcionamento normal. | ||
| 6 | nIRQ | Saída de interrupção |
| 7 | nSEL | Seleção de dados seriais para interfaces SPI. |
| 8 | Terra | Conectado ao aterramento de energia |
| 9 | SCLK | Relógio de dados serial para interface SPI |
| 10 | SDI | Saída de dados seriais para interface SPI. |
| 11 | SDO | Saída de dados seriais para interface SPI |
| 12 | GPIO2 | GPIO2 de Si4432 |
| 13,14 | NC | Não conectado |
| 15 | Terra | Conectado ao aterramento de energia |
| 16 | FORMIGA | De antena coaxial de 50 ohms |

política de Privacidade
· Política de Privacidade
No momento não há conteúdo disponível
E-mail: sales@nicerf.com
Tel:+86-755-23080616