Contate-nos
O GPS03 é um módulo multifuncional com um dos módulos GPS integrados (GPS01, GPS01-TD, GPS01-ZK, GPS02-UBX e GPS02-TD). Com bateria reserva autocarregável integrada, o GPS03 pode suportar partida a quente em até 1 hora. É extremamente conveniente para a aplicação do cliente.
| Número do produto | Módulo GPS a bordo |
| GPS03-01-IPEX | GPS01 |
| GPS03-01TD-IPEX | GPS01-TD |
| GPS03-01ZK-IPEX | GPS01-ZK |
| GPS03-UBX-IPEX | GPS02-UBX |
| GPS03-02TD-IPEX | GPS02-TD |
| GPS03-01-SMA | GPS01 com conector SMA |
| GPS03-01TD-SMA | GPS01-TD com conector SMA |
| GPS03-01ZK-SMA | GPS01-ZK com conector SMA |
| GPS03-UBX-SMA | GPS01-UBX com conector SMA |
| GPS03-02TD-SMA | GPS01-TD com conector SMA |
| Parâmetro | Descrição | Mínimo | Típico | Máximo | Unidade | Doença |
| Condições operacionais | ||||||
| Faixa de tensão de operação | VCC | 3.3 | 5 | 5.5 | V | |
| Temperatura | Trabalhar | -40 | 85 | °C | ||
| Armazenar | -40 | 125 | °C | |||
| Consumo atual | ||||||
| Receber corrente | Antena ativa | < 38 | mA | GPS03-01 | ||
| Antena passiva | < 30 | mA | ||||
| Antena ativa | < 36 | mA | GPS03-01ZK | |||
| Antena passiva | < 28 | mA | ||||
| Antena ativa | < 43 | mA | GPS03-01TD/GPS03-02TD | |||
| Antena passiva | < 35 | mA | ||||
| Antena ativa | < 33 | mA | GPS03-UBX | |||
| Antena passiva | < 25 | mA | ||||
| Ganho de antena externa | 30 | dB | ||||
| Parâmetros da porta serial | ||||||
| Taxa de transmissão serial | 9600 | bps | GPS03-01,GPS03-01ZK | |||
| 4800 | 115200 | 230400 | bps | GPS03-01TD/GPS03-02TD | ||
| 4800 | 38400 | 921600 | bps | GPS03-UBX | ||
| Tipo | GPS |


| Número PIN | Definição de PIN | E/S | Nível padrão | Descrição |
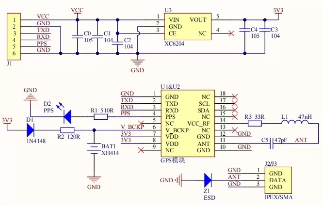
| 1 | VCC | - | 3,3-5,5 | Entrada de energia principal |
| 2 | Terra | - | ||
| 3 | TXD | O | 0-3,3 V | UART TXD |
| 4 | RXD | EU | 0-3,3 V | UART RXD |
| 5 | 1PPS | O | 0-3,3 V | 1 saída de pulso por segundo |
| 6 | Terra | - |


política de Privacidade
· Política de Privacidade
No momento não há conteúdo disponível
E-mail: sales@nicerf.com
Tel:+86-755-23080616