O módulo LoRa Pro é uma nova série de módulos de comunicação sem fio de rede atualizados da Wireless. Ele utiliza a avançada tecnologia de modulação de espectro espalhado LoRa por salto de frequência para alcançar alta sensibilidade. O poder de penetração e a distância de comunicação são muito superiores aos dos produtos FSK e GFSK atuais, além de possuir um sistema antiparasitário mais potente. Para atender às necessidades de aplicação de diferentes clientes, projetamos o software do módulo desta série como um sistema completo. Os usuários podem alternar entre diferentes modos de trabalho por meio do módulo de configuração do software para PC. No modo MESH, o módulo de roteamento possui roteamento automático. Com esta função, o usuário pode formar uma transmissão em rede sem zona cega e sem limitação de distância por meio da combinação de vários módulos. Ao mesmo tempo, os usuários também podem criptografar dados sem fio AES128 por meio do software para PC ou instruções de porta serial, tornando a transmissão de dados mais segura.
O LoRa600Pro adiciona um design de antena dupla baseado no LoRa610, que separa a antena transmissora da antena receptora para melhor atender às necessidades de aplicações específicas. O módulo foi projetado com uma potência de saída de 100 mW, e o design compacto incorporado pode ser amplamente utilizado em setores como o de controle remoto de transmissão sem fio.
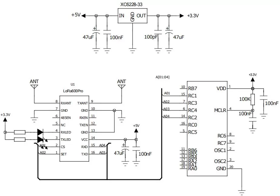
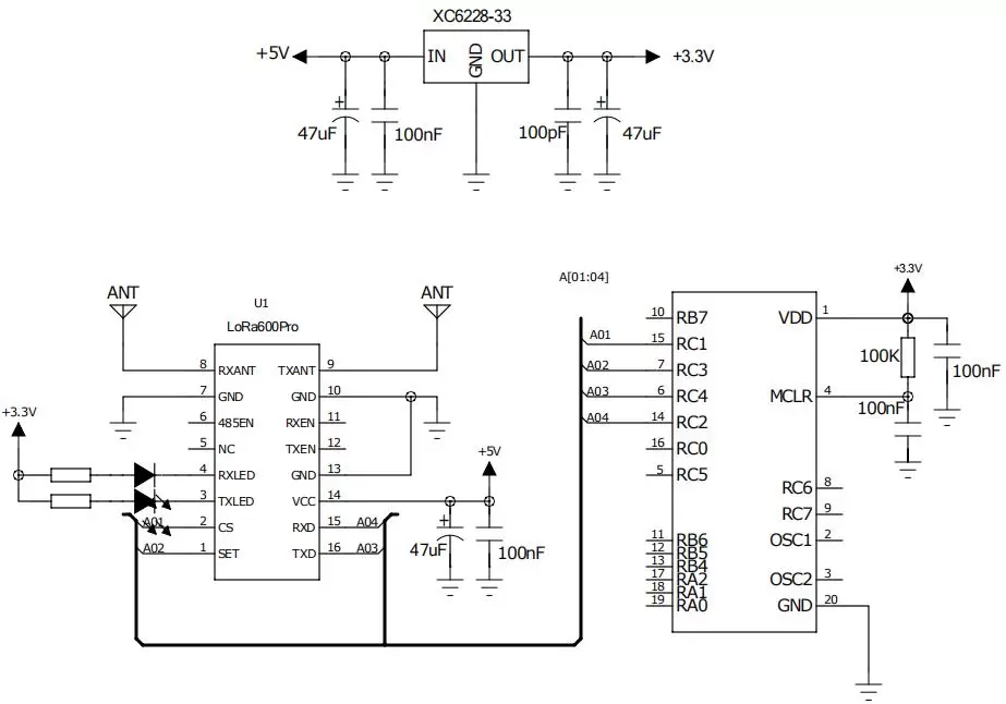
Observação: O módulo é regulado internamente por um LDO de 3,3 V. Os pinos CS e SET controlam níveis de 3,3 V. TXD e RXD também são níveis de 3,3 V.
| Parâmetros | Mín. | Tipo. | Máx. | Unidade | Doença |
| Condição de trabalho | |||||
| Faixa de tensão | 3.3 | 5.0 | 6,5 | V | |
| Temperatura de operação | -40 | 25 | +85 | °C | |
| Consumo atual | |||||
| Corrente Rx | < 15 | mA | Nível TTL | ||
| Corrente Tx | < 130 | mA | |||
| Corrente do sono | < 200 | uA | |||
| Parâmetros de RF | |||||
| Faixa de frequência | 414,92 | 433,92 | 453,92 | MHz | @433MHz |
| 470,92 | 489,92 | 509,92 | MHz | @470MHz | |
| 849,92 | 868,92 | 888,92 | MHz | @868MHz | |
| 895,92 | 914,92 | 934,92 | MHz | @915MHz | |
| Taxa de dados | 91 | 656 | 17353 | bps | @LoRa |
| Potência de saída | 4 | 18 | +20 | dBm | Nível de software 7 ajustável |
| Sensibilidade | -139 | dBm | @91bps | ||
| Interface | TTL |
| Rede | MALHA |
| Freqüência | 433 MHz, 470 MHz, 868 MHz, 915 MHz |
| Modulação | LoRa |
| Potência de saída | 100mW |


| NÃO. | ALFINETE | E/S | Nível padrão | Descrição |
| 1 | DEFINIR | EU | 0-3,3 | Habilitar parâmetro de configuração (configuração de parâmetro de habilitação de baixo nível, saída de alto nível padrão) |
| 2 | CS | EU | 0-3,3 | Pino de habilitação do módulo (Pull-up integrado) Nota: Versão padrão de fábrica: Corrente de suspensão <200uA, comunicação normal quando o CS é puxado para alto ou suspenso e suspensão quando nível baixo; Versão de baixa potência: Corrente de suspensão <15uA, comunicação normal quando o CS é puxado para baixo e suspensão quando puxado para alto ou suspenso |
| 3 | TXLED | EU | 0-3,3 | Luz indicadora de sinal de transmissão, nível baixo acende, nível alto padrão |
| 4 | LED RX | EU | 0-3,3 | Indicador de sinal de recepção, nível baixo acende, nível alto padrão |
| 5 | NC | |||
| 6 | 485EN | O | 0-3,3 | Pode ser conectado ao pino de conversão de controle de nível 485 expandido externamente |
| 7,10,13 | Terra | 0 | Conecte o pólo negativo da fonte de alimentação e o fio terra | |
| 8 | RX ANT | EU | Entrada de sinal RF, conectar com antena de 50 ohms | |
| 9 | TX ANT | O | Saída de sinal RF, conectar com antena de 50 ohms | |
| 11 | RXEN | O | 0-3,3 | Pino de controle de habilitação de recepção, alto ao receber, baixo ao transmitir. |
| 12 | TXEN | O | 0-3,3 | Pino de controle de habilitação de transmissão, baixo ao receber, alto ao transmitir. |
| 14 | VCC | EU | Conecte ao pólo positivo da fonte de alimentação (valor típico 5V) | |
| 15 | RXD | EU | 0-3,3 | Módulo de entrada de comunicação serial |
| 16 | TXD | O | 0-3,3 | Saída de comunicação serial do módulo |

política de Privacidade
· Política de Privacidade
No momento não há conteúdo disponível
E-mail: sales@nicerf.com
Tel:+86-755-23080616