Type: LoRa Front-End Modules
Certification: CE-RED,FCC ID
Modulation: LoRa
Chip: SX1280
Interface: SPI
Output Power: 500mW
Frequency: 2.4GHz
Tamanho (mm):31,54*15,8
★ Os seguintes parâmetros são obtidos conectando o instrumento a um eixo de cobre de 50 ohms: @VCC=5 V.
| Parâmetro | Mín. | Tipo. | Máx. | Unidade | Doença |
| Condição de operação | |||||
| Tensão de trabalho | 2 | 5 | 5.5 | V | |
| Faixa de temperatura | -40 | 85 | °C | ||
| Consumo atual | |||||
| Corrente TX | < 600 | mA | @Vcc=5V, 27dBm | ||
| Corrente RX | < 17 | mA | @Cristal comum | ||
| Corrente do sono | <7 | uA | |||
| Parâmetro RF | |||||
| Faixa de frequência | 2400 | 2500 | MHz | ||
|
Taxa de dados | 0,476 | 202 | Kbps | @LoRa | |
| 260 | 1300 | Kbps | @FLRC | ||
| 125 | 2000 | Kbps | @FSK | ||
| Potência de saída | 1 | 27 | dBm | ||
| Potência máxima de saída | 26 | 26,5 | 27 | dBm | @VCC=5V |
| Sensibilidade de recepção | -132 | dBm | LoRa@0,476 kbps | ||
| Interface | SPI |
| Lasca | SX1281 |
| Freqüência | 2,4 GHz |
| Modulação | LoRa |
| Potência de saída | 500mW |
| Certificação | ID da FCC, CE-RED |
Faixa de frequência operacional : 2400-2500 MHz
Potência máxima de saída : 500mW (27,0dBm)
Sensibilidade : - 132dBm@LoRa
Taxa de transferência de dados : 0,476-202 Kbp s @LoRa
Modulação LoRa
LNA integrado
Oscilador de cristal de alta precisão ( 10ppm TCXO )
Modo de comunicação de pacotes (recebendo F i F o 256 bytes)
Faixa de tensão de operação : 2,0-5,5 V
Faixa de temperatura de operação : -40~+85 °C
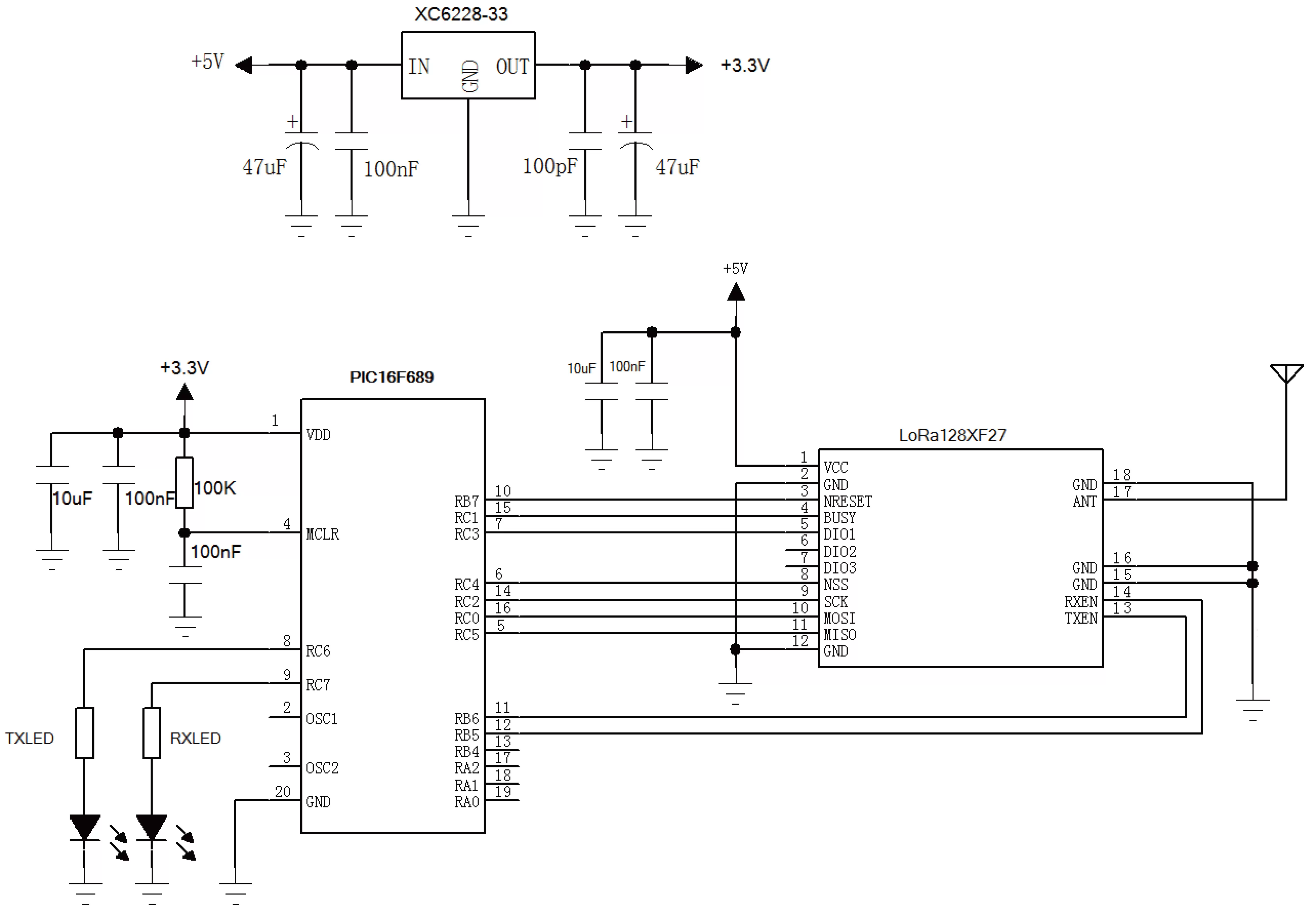
Aplicações do módulo RF de 2,4 GHz LoRa128F27


Observação: quando a fonte de alimentação é de 5 V, o nível alto de todas as E/S é de 3,3 V.
| PIN NÃO | Nome do PIN | E/S | Nível padrão | Descrição |
| 1 | VCC | - | 2,0-5,5 V | Conectado ao pólo positivo da fonte de alimentação |
| Nota: No módulo LoRa1280F27-TCXO, o PIN 2 é TCXOEN | ||||
| 2 | Terra | - | aterramento de energia | |
| Nota: No módulo LoRa1280F27-TCXO, o PIN 2 é TCXOEN | ||||
2 | TCXOEN | EU | 2,0-3,3 V | Ligue o TCXO: Puxe o TCXOEN para cima antes de controlar o SX1280 para reinicializar; Atrase pelo menos 3 ms para esperar a conclusão da inicialização do TCXO; 3. Durante o uso do módulo 1280, o TCXOEN deve sempre manter um nível alto; Desligue o TCXO (se o módulo precisar entrar no modo de espera): Chame a função SetSleep() para fazer o módulo entrar no modo de espera; Atrase pelo menos 1 ms para esperar a conclusão do modo de espera do módulo; Puxe o TCXOEN para baixo para desligar o TCXO; |
| 3 | NRESET | EU | 0-3,3 V | Pino de gatilho de reinicialização do chip, ativo baixo |
4 | OCUPADO | O | 0-3,3 V | Pino indicador de status (consulte a especificação SX1280/1281 para obter detalhes) |
5 | DIO1 | O | 0-3,3 V | Conectado diretamente ao pino do chip, E/S de uso geral configurável (consulte a especificação do chip SX1280/1281 para obter detalhes) |
6 | DIO2 | O | 0-3,3 V | Conectado diretamente ao pino do chip, E/S de uso geral configurável (consulte a especificação do chip SX1280/1281 para obter detalhes) |
7 | DIO3 | O | 0-3,3 V | Conectado diretamente ao pino do chip, E/S de uso geral configurável (consulte a especificação do chip SX1280/1281 para obter detalhes) |
| 8 | NSS | EU | 0-3,3 V | Pino de seleção do chip do módulo |
| 9 | SCK | EU | 0-3,3 V | Pino de entrada do relógio SPI |
| 10 | MOSI | EU | 0-3,3 V | Pino de entrada de dados SPI |
| 11 | MISSÔ | O | 0-3,3 V | Pino de saída de dados SPI |
| 12,15,16 | Terra | - | - | Conectado ao pólo negativo |
13 | TXEN | EU | 0-3,3 V | Pino de controle de transmissão (nível alto ao transmitir, nível baixo ao receber) |
14 | RXEN | EU | 0-3,3 V | Pino de controle de recepção (nível alto ao receber, nível baixo ao transmitir) |
| 17 | FORMIGA | - | - | Conecte com antena coaxial de 50 ohms |
| 18 | Terra | - | - | Conectado ao pólo negativo |

política de Privacidade
· Política de Privacidade
No momento não há conteúdo disponível
E-mail: sales@nicerf.com
Tel:+86-755-23080616