Sep . 2021
No processo de fornecer suporte técnico e personalização de RF aos clientes, descobrimos que, devido a atualizações de requisitos funcionais e atualizações de produtos, muitas vezes encontramos problemas que exigem módulos incorporados com diferentes chips sem fio para se comunicarem entre si, mas as especificações, As várias diferenças em parâmetros e formatos de dados fazem as pessoas se perguntarem por onde começar. Neste teste, os módulos sem fio front-end RF RF4432PRO (incorporados com chip Si4432) e RF4463PRO (incorporados com chip Si4463) desenvolvidos independentemente pela NiceRF Wireless Technology Co., Ltd. programas foram descritos. Espero fornecer um método de referência para resolver problemas de comunicação entre diferentes chips sem fio.
1.1 Desempenho e características do chip


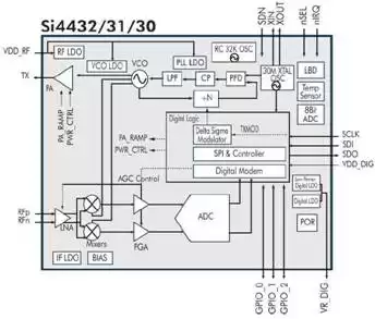
Figura 1: Diagrama de blocos do módulo integrado dos chips Si4432 e Si4463
O Si4432 no módulo sem fio RF4432PRO é um chip transceptor de radiofrequência de alto desempenho desenvolvido pela Silabs nos Estados Unidos com uma banda de frequência de trabalho abaixo de 1 GHz, que pertence à sua série EzRadioPro. Tem sido amplamente utilizado na indústria, pesquisa científica, medicina (ISM) e equipamentos de comunicação sem fio de curto alcance (SRD) na China. Sua potência de saída pode chegar a +20 dBm e sua sensibilidade de recepção pode chegar a -121 dBm.
O módulo sem fio RF4463PRO usa Silicon Lab Si4463, que é um chip transceptor de banda de frequência ISM sem fio altamente integrado. A sensibilidade de recepção extremamente baixa (-126 dBm), juntamente com a potência de saída líder do setor de +20 dBm, garantem alcance estendido e melhor desempenho do link. Ao mesmo tempo, a diversidade de antenas integradas e o suporte para salto de frequência podem ser usados para expandir ainda mais o alcance e melhorar o desempenho.
Os parâmetros específicos podem ser encontrados nos manuais dos chips Si4432 e Si4463. Os módulos sem fio RF4432PRO e RF4463PRO fornecem suporte de hardware para as funções integradas dos chips Si4432 e Si4463. Os usuários podem desenvolver e controlar diretamente a programação e controle do módulo de acordo com o manual do chip.
| Módulo sem fio | RF4432PRO | RF4463PRO |
| Faixa de frequência | 403 MHz, 433 MHz, 463 MHz | 403 MHz, 433 MHz, 463 MHz |
| Corrente de emissão | 85mA,@20dBm | 85mA,@20dBm |
| Receber atual | 18,5mA | 13,5mA |
| Potência estática | <1ua | <0,1ua |
| Faixa de potência de transmissão | 1dBm~20dBm | -5dBm~20dBm |
| Recebendo sensibilidade | -121dbm @dados=1,2Kbps | -126dbm @dados=500bps |
Tabela 1: Comparação testada dos parâmetros RF RF4432 e RF4463 da Shenzhen NiceRF Wireless Technology Co., Ltd.
1.2 Projeto de hardware do sistema
O hardware do sistema experimental utilizou os módulos sem fio RF4432PRO e RF4463PRO da NiceRF Wireless Technology Co., Ltd. e suas placas DEMO correspondentes. Os módulos RF4432PRO e RF4463PRO contêm circuitos de aplicação de chip de alto desempenho de nível industrial que passaram por testes rigorosos. Conecte cada módulo através dos pinos para completar a construção da plataforma de hardware. Através do controle da porta SPI do microcontrolador na placa DEMO, os dois módulos transceptores se comunicam entre si para realizar a transmissão de dados sem fio. Em conjunto com o módulo transceptor front-end sem fio para facilitar a depuração do cliente e a distância de teste. A placa de demonstração possui pinos de módulo sem fio externos e os parâmetros de configuração podem ser salvos após o desligamento. O usuário pode configurar o módulo sem fio através do botão, como frequência de operação, potência de transmissão e taxa de comunicação. Para obter as definições de pinos específicas dos módulos sem fio RF4432PRO e RF4463PRO, consulte nossas especificações detalhadas do produto.

Figura 2: Shenzhen NiceRF Wireless Technology Co., Ltd. Placa de demonstração e conexão de hardware do módulo sem fio
A transmissão e recepção de sinais sem fio é o processo de modulação e demodulação de sinal. Quer seja a mesma ou diferente comunicação de módulo sem fio, a diferença nos parâmetros de modulação, como formato de modulação, taxa e frequência de modulação, desvio de frequência e largura de banda de recepção das duas partes das partes de transmissão e recepção, fará com que a comunicação entre os módulos seja ser incapaz de se comunicar.
2.1 Tempo de controle do barramento SPI
A comunicação entre os módulos RF4432PRO e RF4463PRO e o microcontrolador é que o módulo RF transmite sinais sem fio de acordo com os comandos de controle e dados escritos pelo microcontrolador através do barramento SPI, e transmite os dados recebidos e informações relacionadas ao microcontrolador através do barramento SPI . O tempo SPI do Si4432 e Si4463 é ligeiramente diferente.

Figura 4: Tempo de gravação SPI do chip Si4432

Figura 5: Tempo de gravação SPI do chip Si4463
2.2 Modo de teste
As placas de demonstração DEMO dos módulos RF4432PRO e RF4463PRO da Shenzhen NiceRF Wireless Technology Co., Ltd. têm dois modos de teste: envio regular e recebimento regular, o que é conveniente para programas de depuração. O ponto comum dos módulos sem fio RF4432PRO e RF4463 no modo de teste da placa de demonstração DEMO é que eles transmitem continuamente "101010..." e podem ver as formas de onda recebidas em tempo real nos pinos correspondentes.

Figura 6
2.3 Modo normal
As placas de demonstração dos módulos sem fio Shenzhen NiceRF Wireless Technology Co., Ltd. RF4432PRO e RF4463PRO funcionam no modo PH + FIFO de Si4432 e Si4463. Tanto o Si4432 quanto o Si4463 são equipados com FIFO de 64 bytes e funções correspondentes de processamento de pacotes de dados. Neste modo, o chip adiciona e detecta automaticamente o preâmbulo, palavra de sincronização, verificação, etc., e indica o status da comunicação por meio de interrupções, o que facilita muito o processo de comunicação. Na comunicação em modo normal, é necessário garantir que as configurações do formato do pacote de dados dos dois módulos de comunicação sejam completamente consistentes, caso contrário o chip não será capaz de gerar interrupções.

Figura 7: Formato de pacote de dados Si4432

Figura 8: Formato de pacote de dados Si4463
2.4 Resumo
Compare o formato do pacote de dados dos chips Si4432 e Si4463 conforme mostrado na Tabela 5. Pode-se descobrir que o pacote de dados Si4463 pode ser dividido em várias partes e cada uma tem uma verificação CRC, e as partes restantes são basicamente as mesmas. Para garantir que os dois chips possam se comunicar, defina o formato do pacote de dados de teste conforme mostrado na Tabela 6.
| Si4432 | Si4463 | |
| Preâmbulo | 1 a 8 bytes | 1 a 8 bytes |
| Sincronizar palavra | 1 a 4 bytes | 1 a 4 bytes |
| Cabeçalho TX | √ | √ |
| Comprimento do pacote | √ | √ |
| DADOS | 0~64 bytes | 0~64 bytes |
| CDC | 0 a 2 bytes | 0,2,4 bytes |
Tabela 5: Comparação dos formatos de pacotes de dados Si4432 e Si4463
| Preâmbulo | Sincronizar palavra | Cabeçalho TX | DADOS | ||
| comprimento | Si4432 | 8 bytes | 2 bytes | 4 bytes | 10 bytes |
| Si4463 | 8 bytes | 2 bytes | 4 bytes | 10 bytes | |
| contente | Si4432 | “010101...” | 0xb42b | “swwx” | “ABCDEFGHIm” |
| Si4463 | “010101...” | 0xb42b | “swwx” | “ABCDEFGHIm” | |
Tabela 6: Formato do pacote de dados de teste
As configurações dos parâmetros de radiofrequência utilizados na comunicação do sistema são: módulos Si4432 e Si4463 em 433M e 1,2kbps, os parâmetros com maior sensibilidade de recepção são os seguintes: Si4432, deslocamento de frequência Si4463: 20kHz, 5kHz; largura de banda 61kHz, 28,62kHz; sensibilidade -: 121dBm, -123dBm Quando Si4432 e Si4463 usam os parâmetros acima para se comunicar, a distância de comunicação não pode atingir a mesma distância de comunicação do chip. Portanto, considere definir o deslocamento de frequência dos dois módulos sem fio para ser o mesmo. Em aplicações práticas, o Si4463 é principalmente compatível com o Si4432. Portanto, foi decidido alterar o deslocamento de frequência do Si4463 para o deslocamento de frequência do Si4432 para 20kHz. (Veja o anexo para configuração específica do registro) O formato dos dados enviados é mostrado na Tabela 6. Para garantir que os módulos sem fio RF4432PRO e RF4463PRO possam funcionar normalmente e fornecer formas de onda de referência, primeiro habilite os mesmos módulos para se comunicarem no modo normal de a placa de demonstração DEMO sob esta configuração.
3.1 Compare formas de onda de recepção e transmissão
No modo pacote de dados, como o chip processa automaticamente os dados, apenas os resultados são exibidos, o que não favorece a depuração do programa. Portanto, usamos o modo de teste da placa de demonstração DEMO e os pinos externos da Shenzhen NiceRF Wireless Technology Co., Ltd. para avaliar a qualidade da comunicação, observando de forma síncrona a maneira mais intuitiva de enviar e receber formas de onda.
Defina GPIO2 e GPIO1 de RF4432PRO e RF4463PRO para saída da função de saída de dados Rx, para que os dados recebidos possam ser emitidos dos pinos GPIO2 e GPIO1 em tempo real. Use um analisador lógico para observar simultaneamente as formas de onda transmitidas e recebidas dos módulos sem fio RF4463PRO e RF4432PRO e compará-las de acordo. Conforme mostrado na Figura 10, pode-se verificar que RF4432PRO e RF4463PRO podem receber corretamente os sinais transmitidos um do outro.


Figura 9: deslocamento de frequência de 433 MHz, 1,2 Kbps, 20 KHz RF4432 e RF4463 recebendo forma de onda de teste
Continue recebendo no modo de teste por um período de tempo, observe cada forma de onda recebida, conforme mostrado na Figura 11, descubra que o sinal recebido não está deformado e julgue que os módulos sem fio RF4432PRO e RF4463PRO podem se comunicar normalmente sob este parâmetro de radiofrequência .

Figura 11: RF4463 recebendo forma de onda em 433 MHz, 1,2 kbps, deslocamento de frequência de 30 khz
3.2 Recepção em modo pacote de dados
O módulo RF4432PRO e o módulo RF4463PRO recebem as formas de onda corretas um do outro, de modo que os parâmetros de RF são mantidos e o modo de trabalho da placa de demonstração da Shenzhen NiceRF Wireless Technology Co., Ltd. pode interromper. Verificou-se que nem o módulo RF4432PRO nem o módulo RF4463PRO geraram uma interrupção de recepção. Defina a placa de demonstração DEMO para transmissão normal RF4432PRO, recepção de teste RF4463PRO, transmissão normal RF4463PRO, recepção de teste RF4432PRO e compare as formas de onda dos pacotes de dados transmitidos por RF4432PRO e RF4463PRO. Verifica-se que as configurações de formato de pacote de dados dos dois módulos são inconsistentes.

Figura 12: RF4432 e RF4463 enviando forma de onda de pacote de dados em 433 MHz, 1,2 Kbps, deslocamento de frequência de 20 Khz
Após comparação, verifica-se que a palavra de sincronização 4463 não corresponde à configuração "0x2DD4", mas sim a "0xB42B". E o preâmbulo de 4432 é "0101...", não o padrão anterior "1010...". Reajuste o formato do pacote de dados dos dois módulos e use a placa de demonstração DEMO para se comunicar no modo normal. Verificou-se que os módulos sem fio RF4432PRO e RF4463PRO sofreram interrupções.

Figura 13: deslocamento de frequência RF4463 de 433 MHz, 1,2 Kbps, 20 Khz e interrupção RF4432
3.3 Fluxograma geral

Figura 14: Fluxograma de depuração de comunicação RF4432PRO e RF4463PRO
4.1 Resultados de hardware
RF4463PRO funciona no modo de transmissão normal da placa de demonstração DEMO da Shenzhen NiceRF Wireless Technology Co., Ltd., e RF4432PRO funciona no modo de recepção normal da placa de demonstração DEMO. O número de pacotes enviados e recebidos é exibido na tela. Conforme mostrado na Figura 18, não há perda de pacotes após o envio por um período de tempo.

Figura 15: Diagrama físico da comunicação entre RF4432PRO (esquerda) e RF4463PRO
4.2 Resultados de software
Na Figura 19, 4432IRQ é o pino de interrupção do RF4432PRO e 4463IRQ é o pino de interrupção do RF4463PRO. Pode-se observar que cada interrupção de envio possui uma interrupção de recepção correspondente.

Figura 16: Comunicação RF4432PRO e RF4463PRO interrompida
A chave do experimento está nas configurações de inicialização dos módulos sem fio RF4432PRO e RF4463PRO, e o restante é consistente com os procedimentos de comunicação entre os mesmos módulos sem fio. Os códigos de inicialização do módulo sem fio RF4432PRO e RF4463PRO que são viáveis para os testes a seguir podem ser substituídos diretamente no programa de comunicação para realizar a comunicação entre os módulos sem fio RF4432PRO e RF4463PRO. O programa de teste completo usado neste experimento pode ser visto no RF4432 DEMO CODE e RF4463 DEMO CODE no site oficial da Shenzhen NiceRF Wireless Technology Co., Ltd.
5.1 Exemplo de inicialização do RF4432PRO
si4432_config.rar
5.2 Exemplo de inicialização do RF4463PRO
si4463_config.rar
Observação: o local de download do anexo está abaixo do título do artigo.
Este artigo descreve o processo de implementação detalhado, interface de hardware e programa de amostra da comunicação do módulo transceptor sem fio RF4432PRO e RF4463PRO da Shenzhen NiceRF Wireless Technology Co., Ltd., que é viável por meio de experimentos. O método básico para realizar a comunicação é definir RF4432PRO e RF4463PRO com os mesmos parâmetros de radiofrequência e formato de dados. Este método também pode ser estendido a outras comunicações entre diferentes módulos sem fio e chips sem fio. Se você encontrar fenômenos experimentais diferentes daqueles do artigo, se tiver alguma dúvida sobre o processo experimental ou outras ideias, seja bem-vindo para realizar intercâmbios técnicos conosco.
Por favor indique: A fonte é NiceRF Wireless Technology Co., Ltd., caso contrário, uma vez encontrados, os infratores deverão ser investigados.
+86-755-23080616
vendas@nicerf.com
Site: https://www.nicerf.com/
Endereço: 309-314, 3/F, Bldg A, edifício comercial Hongdu, Zona 43, Baoan Dist, Shenzhen, China
política de Privacidade
· Política de Privacidade
No momento não há conteúdo disponível
E-mail: sales@nicerf.com
Tel:+86-755-23080616