Contate-nos
| Parâmetros | Mín. | Tipo. | Máx. | Unidade | Doença |
| Parâmetro de temperatura | |||||
| Faixa de temperatura | -40 | 25 | 85 | °C | Ao trabalhar |
| -40 | 25 | 125 | °C | Ao armazenar | |
| Parâmetro de Tensão | |||||
| Tensão de operação | 1.8 | 3.3 | 3.6 | V | |
| Parâmetro atual | |||||
| Corrente de emissão | - | <120 | - | mA | 19 dBm, 868 MHz |
| Receber corrente | - | <18 | mA | 2,4 Kbps, DSSS | |
| Corrente do sono | - | <2,5 | - | uA | |
| Parâmetros de RF | |||||
| Transmitir potência | -43,5 | 19 | 22,9 | dBm | 1,2 Kbps, DSSS, 868 MHz |
| Sensibilidade de recepção | - | -128 | - | dBm | 1,2 Kbps, DSSS, 868 MHz |
| Parâmetros MCU | |||||
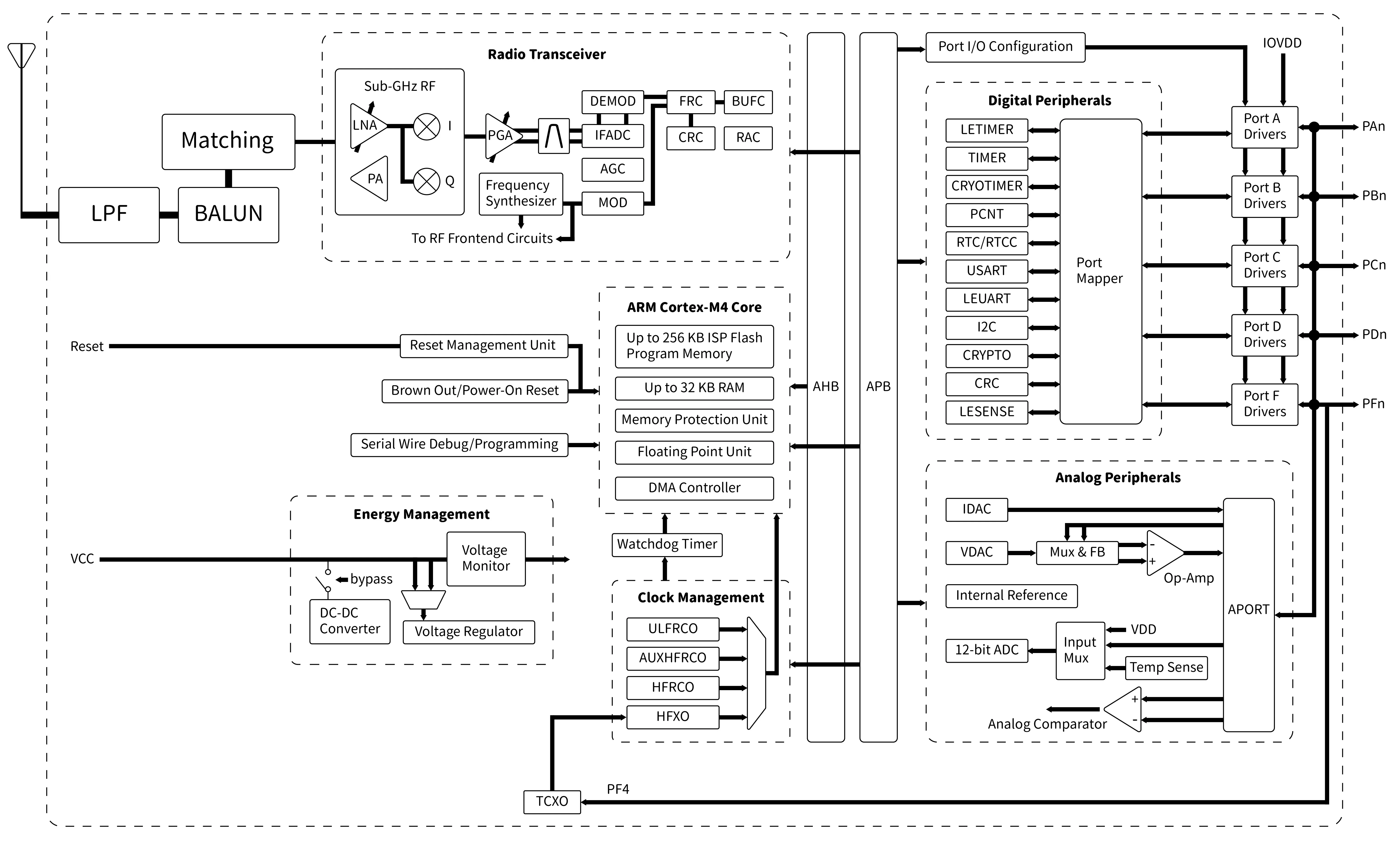
| MCU | ARM Cortex®-M4 de 32 bits e 40 MHz de alto desempenho com instrução DSP e unidade de ponto flutuante para processamento de sinal eficiente | ||||
| ADC | Conversor analógico para digital SAR de 12 bits e 1 Msps | ||||
| ACMP | 2 × Comparador analógico | ||||
| VDAC | 2 × Conversor Digital para Analógico | ||||
| Amp op | 2 × Amplificador Operacional | ||||
| IDAC | Conversor de corrente digital para analógico | ||||
| LESENSE | Interface de sensor de baixa energia | ||||
| APORT | Até 32 pinos conectados a canais analógicos compartilhados entre periféricos analógicos | ||||
| E/S | Até 32 pinos de E/S de uso geral com retenção de estado de saída e interrupções assíncronas | ||||
| DMA | Controlador DMA de 8 canais | ||||
| PRS | Sistema de reflexo periférico de 12 canais | ||||
| TEMPORIZADOR | 2 temporizadores/contadores de 16 bits, 1 temporizador/contador de 32 bits | ||||
| RTC | Contador e calendário em tempo real de 32 bits | ||||
| LETIMER | Temporizador de baixa energia de 16 bits para geração de forma de onda | ||||
| ULETIMER | Temporizador/contador de energia ultrabaixa de 32 bits para despertar periódico de qualquer modo de energia | ||||
| WDT | 2 × Temporizador Watchdog com oscilador RC dedicado | ||||
| UART/SPI/SmartCard/IrDA/I2S | 2 × Receptor/Transmissor Síncrono/Assíncrono Universal | ||||
| LEUART™ | UART de baixa energia • Interface I2C com suporte SMBus e reconhecimento de endereço em EM3 Stop | ||||
| Função especial | SOC |


| Número PIN | Definição de PIN | E/S | Descrição |
| 1 | PC10 | E/S | pino GPIO |
| 2 | PC11 | E/S | pino GPIO |
| 3 | PF0 | E/S | pino GPIO |
| 4 | PF1 | E/S | pino GPIO |
| 5 | PF2 | E/S | pino GPIO |
| 6 | PF3 | E/S | Pino GPIO, TCXO |
| 7 | REINICIAR | EU | Entrada de reset, nível baixo ativo. Para aplicar uma fonte de reset externa a este pino, basta acionar o pino nível baixo durante o reset e deixar que o circuito pull-up interno garanta que o reset seja liberado. |
| 8, 11, 12, 14, 23 | Terra | - | aterramento de energia |
| 9 | PD13 | E/S | pino GPIO |
| 10 | PD14 | E/S | pino GPIO |
| 13 | FORMIGA | O | Conecte com antena de carga de 50 ohms |
| 15 | PD15 | E/S | pino GPIO |
| 16 | PA0 | E/S | pino GPIO |
| 17 | PA1 | E/S | pino GPIO |
| 18 | PB11 | E/S | pino GPIO |
| 19 | PB12 | E/S | pino GPIO |
| 20 | PB13 | E/S | Pinos GPIO, não disponíveis ao usar wireless |
| 21 | PB14 | E/S | pino GPIO |
| 22 | PB15 | E/S | pino GPIO |
| 24 | VCC | - | Entrada de energia positiva (padrão 3,3 V) |

política de Privacidade
· Política de Privacidade
No momento não há conteúdo disponível
E-mail: sales@nicerf.com
Tel:+86-755-23080616