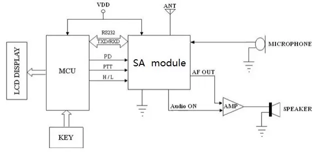
O SA878 é um módulo walkie-talkie profissional integrado e econômico, com microcontrolador de alta velocidade, chip transceptor de RF de alto desempenho e amplificador de potência de RF integrados. Ele também fornece uma porta serial padrão para comunicação com o módulo, permitindo a configuração rápida e fácil dos parâmetros relacionados. Controle de funções. Os usuários precisam conectar apenas um amplificador de áudio, microfone e alto-falante a este módulo para que ele funcione como um pequeno walkie-talkie. A interface simplificada e o tamanho ultrapequeno tornam este módulo amplamente disponível, podendo ser incorporado de forma fácil e rápida em diversos dispositivos portáteis, melhorando o desempenho geral dos terminais.
| Parâmetro | Condição de teste | Mínimo | Tipo. | Máx. | Unidade |
| Fonte de energia | 3.3 | 4.2 | 5.5 | V | |
| Faixa de temperatura de trabalho | -30 | 25 | 70 | °C | |
| Consumo atual | |||||
| Corrente do sono | ≤1 | uA | |||
| Corrente RX | 60 | mA | |||
| Corrente TX (alta potência) | 900 | 950 | mA | ||
| Corrente TX (baixa potência) | 450 | 550 | mA | ||
| Parâmetros de RF de transmissão | |||||
| Faixa de frequência | UHF | 400 | 480 | MHz | |
| Potência TX (alta potência) | @VCC=4,0V | 31 | 32,5 | 33 | dBm |
| Potência TX (baixa potência) | 24 | 25 | 26 | dBm | |
| Frequência de modulação | Deslocamento de frequência de @1,5 KHz/2,5 KHz | 10 | mV | ||
| Distorção de modulação de áudio | Deslocamento de frequência de @1,5 KHz/2,5 KHz | 2 | 5 | % | |
| Relação Sinal-Ruído | Deslocamento de frequência de @1,5 KHz/2,5 KHz | 38 | 40 | 45 | dB |
| potência de canal adjacente | @Deslocamento de 12,5K | -60 | dBc | ||
| Frequência de modulação CTCSS | 0,35 | 0,5 | 0,75 | KHz | |
| Parâmetros de recepção de RF | |||||
| Sensibilidade de recepção | Relação de sinal de saída de voz de 13 dB | -124 | dBm | ||
| Recebendo SNR | Deslocamento de frequência de @1,5 KHz | 45 | 50 | dB | |
| Amplitude de saída de áudio | 700 | mV | |||
| Impedância de saída de áudio | 200 | Ohm | |||
| Tipo | Walkie talkie analógico |
| Potência de saída | 2W |



| Pino Nº. | Nome do PIN | Estado de E/S |
| 1 | MIC_IN | Microfone ou entrada de linha |
| 2 | TXD | TXD do módulo e conectar ao RXD externo |
| 3 | RXD | RXD do módulo e conectar ao TXD externo |
| 4, 5 e 6 | NC | Não conectado |
| 7 | FORMIGA | conectar antena de 50 ohms |
| 8, 9 e 10 | Terra | Aterramento |
| 11 | VCC | Conecte a alimentação positiva |
| 12 | H/L | Controle de potência de saída alta/baixa; deixe aberto para potência de saída alta, de nível baixo para potência de saída baixa. (Observação: este pino NÃO pode ser conectado a VDD ou saída CMOS de alto nível) |
| 13 | CS | Controle de desligamento, "0" para modo de desligamento; "1" para trabalho normal; Modo de desligamento padrão |
| 14 | PTT | Entrada do módulo, controle de transmissão/recepção, "0" força o módulo a entrar no estado TX; e "1" para o estado Rx |
| 15 | +3,3 V | Pino de saída de tensão de 3,3 V, pode ser conectado a uma carga de 50 mA |
| 16 | SAÍDA DE LINHA | Saída de áudio (entre 200 mv-1400 mv, pode ser definida por software) |
| 17 | NC | Não conectado |
| 18 | FALADO | Pino de indicação de sinal de recepção (pode controlar externamente o amplificador de potência de áudio), nível alto ativo, nível baixo padrão |
| 19 e 20 | Terra | Aterramento |

política de Privacidade
· Política de Privacidade
No momento não há conteúdo disponível
E-mail: sales@nicerf.com
Tel:+86-755-23080616