O SRX885 é um módulo receptor ASK de 315/433 MHz com microconsumo de energia e modulação super-heteródina de RF. Pode ser utilizado com o nosso módulo transmissor ASK da série STX. Este produto possui alta estabilidade, desempenho anti-interferência e custo-benefício, além de possuir uma função de saída com interruptor de quatro vias. É flexível de usar, de baixo custo, possui depuração sem necessidade de desenvolvimento, autodecodificação, codificação adaptativa e aprendizado automático do mercado de controle remoto RF. Possui ampla aplicação em interruptores de controle de iluminação, campainhas sem fio, casas inteligentes, portões de enrolar, brinquedos de controle remoto, alarmes antirroubo e outras áreas. Os módulos atendem às certificações ROHS, FCC, CE e outras.
| Parâmetro | Mín. | Tipo. | Máx. | Unidade | Doença |
| Condições de operação | |||||
| Faixa de tensão de operação | 2.8 | 3 | 5.5 | V | |
| Faixa de temperatura operacional | -20 | 25 | 70 | °C | |
| Consumo atual | |||||
| Corrente de trabalho | 4.5 | mA | @433MHz | ||
| Parâmetros de RF | |||||
| Faixa de frequência | 433,82 | 433,92 | 434.02 | MHz | @433MHz |
| 314,9 | 315 | 315.1 | MHz | @315MHz | |
| Sensibilidade | -115 | dBm | @1Kbps | ||
| Largura de banda do receptor | 350 | KHz | |||
| Modulação | PERGUNTAR |
| Freqüência | 315MHz,433MHz |


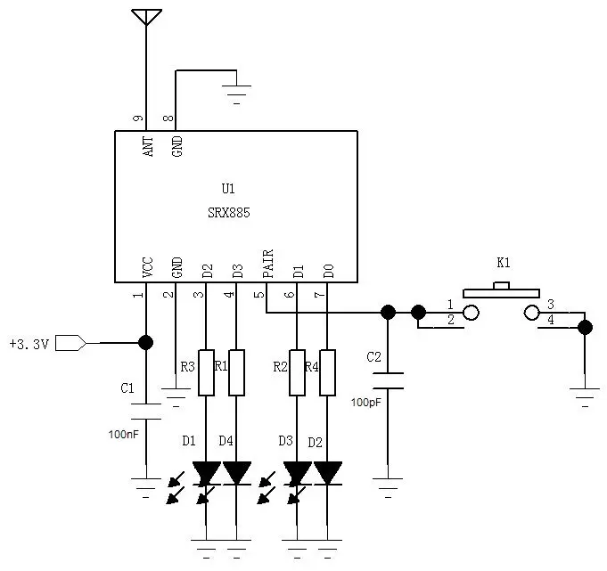
| Número PIN | Definições de pinos | Descrição |
| 1 | FORMIGA | A fonte de alimentação é positiva, faixa de 2,8 V a 5,5 V |
| 2, 8 | Terra | aterramento de energia |
| 3 | D2 | Saída de interruptor de 4 vias |
| 4 | D3 | Saída de comutação de 4 canais, pode ser usada como saída serial |
| 5 | Par | Par de botões de código |
| 6 | D1 | Saída de interruptor de 4 vias |
| 7 | D0 | Saída de interruptor de 4 vias |
| 9 | FORMIGA | Conecte uma antena de 50 ohms |

política de Privacidade
· Política de Privacidade
No momento não há conteúdo disponível
E-mail: sales@nicerf.com
Tel:+86-755-23080616