Contact us
| Parâmetro | Mín. | Tipo. | Máx. | Unidade | Doença |
| Condição de trabalho | |||||
| Faixa de tensão de trabalho | 3 | 5 | 6,5 | V | |
| Tensão de temperatura | -40 | 85 | °C | ||
| Consumo atual | |||||
| Corrente RX | < 13 | mA | @5V | ||
| Corrente TX | 400 | 450 | mA | @27dBm@868 MHz | |
| Corrente do sono | < 10 | uA | |||
| Parâmetro RF | |||||
| Faixa de frequência | 848 | 868 | 888 | MHz | @868MHz |
| 900 | 915 | 940 | MHz | @915MHz | |
| Taxa de dados | 1.2 | 300 | Kbps | FSK | |
| 0,018 | 17.353 | Kbps | LoRa | ||
| Potência de saída | 21 | 27 | dBm | ||
| Sensibilidade de recepção | -122 | dBm | Dados @FSK = 1,2 Kbps Fdev = 50 KHz | ||
| -139 | dBm | @LoRa BW=62,5 KHz SF = 12 CR=4/5 | |||
| Interface | SPI |
| Lasca | SX1276 |
| Freqüência | 868MHz,915MHz |
| Modulação | LoRa |
| Potência de saída | 500mW |


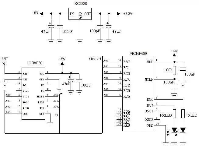
| Pino Nº. | Nome do PIN | Descrição |
| 1 | VCC | Fonte de alimentação conectada |
| 2 | Terra | aterramento de energia |
| 3 | DIO5 | E/S digitais |
| 4 | DIO3 | E/S digitais |
| 5 | NRESET | Redefinir entrada |
| 6 | DIO0 | E/S digitais |
| 7 | NSS | Habilitar SPI |
| 8 | Terra | aterramento de energia |
| 9 | SCK | Relógio serial para interface SPI |
| 10 | MISSÔ | Saída SPI para dados SPI |
| 11 | MOSI | Entrada SPI para dados SPI |
| 12 | DIO2 | E/S digitais |
| 13 | DIO1 | E/S digitais |
| 14 | DIO4 | E/S digitais |
| 15 | Terra | Aterramento da antena |
| 16 | FORMIGA | Conecte com antena coaxial de 50 ohms |


política de Privacidade
· Política de Privacidade
No momento não há conteúdo disponível
E-mail: sales@nicerf.com
Tel:+86-755-23080616