Contate-nos
| Parâmetro | Mín. | Tipo. | Máx. | Unidade | Doença |
| Condições de operação | |||||
| Faixa de tensão de trabalho | 3 | 4 | 4.2 | V | @Tensão VCC |
| 1.8 | 3.3 | 3,5 | @+3,3V | ||
| Tensão de temperatura | -40 | 25 | 85 | °C | |
| Consumo atual | |||||
| Recebendo corrente | <11 | mA | @4V | ||
| Corrente TX | <1000 | mA | @4V 30dBm | ||
| corrente de sono | <2 | uA | |||
| Parâmetro de radiofrequência | |||||
| Faixa de frequência | 410 | 433 | 450 | MHz | Receba sem filtro |
| 428 | 433 | 439 | MHz | Adicionar filtro para melhorar a capacidade anti-interferência | |
| Taxa de dados | 1.2 | 300 | Kbps | @FSK | |
| 0,018 | 62,5 | Kbps | @LoRa® | ||
| Potência de saída | 6 | 30 | dBm | @4V | |
| Sensibilidade de recepção | -122 | dBm | Dados @FSK = 1,2 Kbps Fdev = 50 KHz | ||
| -136 | dBm | @Lora BW=125 KHz SF = 10 CR=4/5 | |||


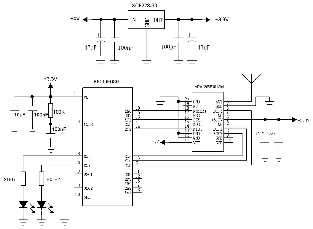
| Número PIN | Definição de PIN | E/S | Nível padrão | Descrição |
| 1 | FORMIGA | O | - | Conecte com antena coaxial de 50 ohms |
| 2, 20 | Terra | aterramento de energia | ||
| 3 | DIO3 | EU | 0-3,3 V | Pino de habilitação do amplificador de potência, trabalho de alto nível, hibernação de baixo nível |
| 4, 6 e 19 | NC | - | - | Pendurado no ar |
| 5 | +3,3 V | O | +3,3 V | Entrada de tensão do chip RF interno (1,8-3,5 V) |
| 7 | DIO1 | O | 0-3,3 V | IO digital, personalizável |
| 8 | OCUPADO | O | 0-3,3 V | Usado para indicação de status, veja os dados do chip para mais detalhes. |
| 9, 10, 12, 13 | Terra | aterramento de energia | ||
| 11 | VCC | Entrada de tensão positiva da fonte de alimentação do amplificador de potência (3,7-4,2 V) | ||
| 14 | MISSÔ | O | 0-3,3 V | Saída de dados SPI |
| 15 | MOSI | EU | 0-3,3 V | Entrada de dados SPI |
| 16 | SCK | O | 0-3,3 V | Relógio SPI |
| 17 | NSS | EU | 0-3,3 V | Entrada de seleção de chip SPI |
| 18 | NRESET | EU | 0-3,3 V | Entrada de gatilho de reinicialização |

política de Privacidade
· Política de Privacidade
No momento não há conteúdo disponível
E-mail: sales@nicerf.com
Tel:+86-755-23080616