Type: Analog Walkie Talkie
Certification: Others
Output Power: 500mW,1W
Tamanho (mm):35,6*19
O SA868S é um módulo walkie-talkie profissional integrado e econômico, com microcontrolador de alta velocidade, chip transceptor de RF de alto desempenho e amplificador de potência de RF integrados. Ele também fornece uma porta serial padrão para comunicação com o módulo, permitindo a configuração rápida e fácil dos parâmetros relacionados. Controle de funções. Os usuários precisam conectar apenas um amplificador de áudio, microfone e alto-falante a este módulo para que ele funcione como um pequeno walkie-talkie. A interface simplificada e o tamanho ultrapequeno tornam este módulo amplamente disponível, podendo ser incorporado de forma fácil e rápida em diversos dispositivos portáteis, melhorando o desempenho geral dos terminais.
Parâmetro | Condição de teste | Mínimo | Tipo. | Máx. | Unidade |
Fonte de energia | 3.3 | 4.2 | 5.5 | V | |
Faixa de temperatura de trabalho | -30 | 25 | 70 | °C | |
Consumo atual | |||||
Corrente do sono | ≤1 | uA | |||
Corrente RX | 60 | mA | |||
Corrente TX ( Alta potência ) | 900 | 1000 | mA | ||
Corrente TX ( baixa potência ) | 450 | 550 | mA | ||
Parâmetros de RF de transmissão | |||||
Faixa de frequência | UHF | 400 | 4 8 0 | MHz | |
VHF | 134 | 174 | MHz | ||
350 | 320 | 400 | MHz | ||
Potência de saída ( alta potência ) | @VCC=4,0V | 31 | 3 2 .5 | 3 3 | dBm |
Potência de saída ( baixa potência ) | 24 | 2 5 | 2 6 | dBm | |
Frequência de modulação | @1,5KH z /2,5KH z Deslocamento de frequência | 10 | mV | ||
Distorção de modulação de áudio | @1,5KH z /2,5KH z Deslocamento de frequência | 2 | 5 | % | |
@1,5KH z /2,5KH z Deslocamento de frequência | 38 | 40 | 45 | dB | |
potência de canal adjacente | @Deslocamento de 12,5K | -60 | dBc | ||
Frequência de modulação CTCSS | 0,35 | 0,5 | 0,75 | KH z | |
Frequência de modulação | UHF | 400 | 4 8 0 | MH z | |
Parâmetros de recepção de RF | |||||
Sensibilidade de recepção | Relação de sinal de saída de voz de 13 dB | -124 | dBm | ||
Recebendo SNR | @1,5KH z Deslocamento de frequência | 45 | 50 | dB | |
Amplitude de saída de áudio | 700 | mV | |||
Impedância de saída de áudio | 200 | Ohm | |||
| Tipo | Walkie talkie analógico |
| Potência de saída | 2W |


Pino Nº. | Nome do PIN | Estado de E/S |
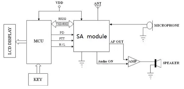
1 | Áudio LIGADO | Conectado ao amplificador de potência de áudio. Quando o módulo está em funcionamento, ele pode controlar o amplificador de áudio adicional automaticamente, emitindo um nível baixo para ligar o amplificador e um nível alto para desligá-lo. |
2 | NC | Não conectado |
3 | AF_OUT | Saída de áudio |
4 | NC | Não conectado |
5 | PTT | Entrada do módulo, controle de transmissão/recepção, "0" força o módulo a entrar no estado TX; e "1" para o estado Rx |
6 | DP | Controle de desligamento, "0" para modo de desligamento; "1" para trabalho normal |
7 | H/L | Controle de potência de saída alta/baixa; deixe aberto para potência de saída alta , de nível baixo para potência de saída baixa. (Observação: este pino NÃO pode ser conectado a VDD ou saída CMOS de alto nível) |
8 | VBAT | Conecte a alimentação positiva |
9 | Terra | Aterramento |
10 | Terra | Aterramento |
11 | NC | Não conectado |
12 | FORMIGA | conectar antena de 50 ohms |
13,14,15 | NC | Não conectado |
16 | RXD | RXD do módulo e conectar ao TXD externo |
17 | TXD | TXD do módulo e conectar ao RXD externo |
18 | MIC_IN | Microfone ou entrada de linha |


política de Privacidade
· Política de Privacidade
No momento não há conteúdo disponível
E-mail: sales@nicerf.com
Tel:+86-755-23080616