Modelo: DMR Walkite Talkie
Certificação: Outras
Potência de saída: 500mW,2W
Tamanho (mm):65,84*38,88
Parâmetros | Condição de teste | Mín. | Tipo. | Máx. | Unidade |
Faixa de tensão | 3. 7 | 7.4 | 8,5 | V | |
Temperatura de operação | -20 | 25 | 60 | °C | |
Faixa de frequência | @UHF | 400 | 470 | MHz | |
@VHF | 134 | 174 | MHz | ||
@350 | 320 | 400 | MHz | ||
Hora de início | 20 00 | EM | |||
Taxa de transmissão UART | 57600 | bps | |||
Consumo atual | |||||
Corrente do sono | CS puxado para baixo por 3 segundos | < 55 | uA | ||
Corrente Rx | <160 | mA | |||
Corrente Tx ( alta potência ) | @VCC= 8 V, 5 W analógico | <1700 | mA | ||
@VCC= 8 V, 5 W digitais | <1000 | mA | |||
Corrente Tx ( baixa potência ) | @VCC= 8 V, 2 W analógico | <1100 | mA | ||
@VCC= 8 V, 2 W digitais | <700 | mA | |||
Parâmetros de RF | |||||
Tolerância de frequência | 0,5 | 1,5 | ppm | ||
Sensibilidade de modulação | Deslocamento de frequência de 1,5 KHz/2,5 KHz (N/W) | 6 | 7 | 12 | mv |
Potência do canal adjacente | @Deslocamento de 12,5K | -60 | -62 | dBm | |
Tensão de entrada do microfone | 0,1 | 1.6 | Vpp | ||
Deslocamento de frequência de modulação CTCSS | 0,35 | 0,4 | 0,6 | KHz | |
Características de modulação | 300 Hz | -13 | -11 | -9 | dB |
500 Hz | -9 | -6 | -5 | dB | |
1000 Hz | -3 | 0 | 1 | dB | |
2000 Hz | 3 | 6 | 7 | dB | |
3000 Hz | 5 | 7 | 11 | dB | |
Parâmetros de recebimento | |||||
Sensibilidade | Analógico (12 dB SNR) | -120 | dBm | ||
Recebendo BER ( modulação DMR) | @ - 117 dBm | 5 | % | ||
Amplitude de saída de áudio | 500 | mv | |||
Impedância de saída de áudio | 30 | KOhm | |||
Seletividade do canal adjacente | Deslocamento: +12,5 KHz | 60 | dB | ||
Deslocamento: +12,5 KHz | |||||


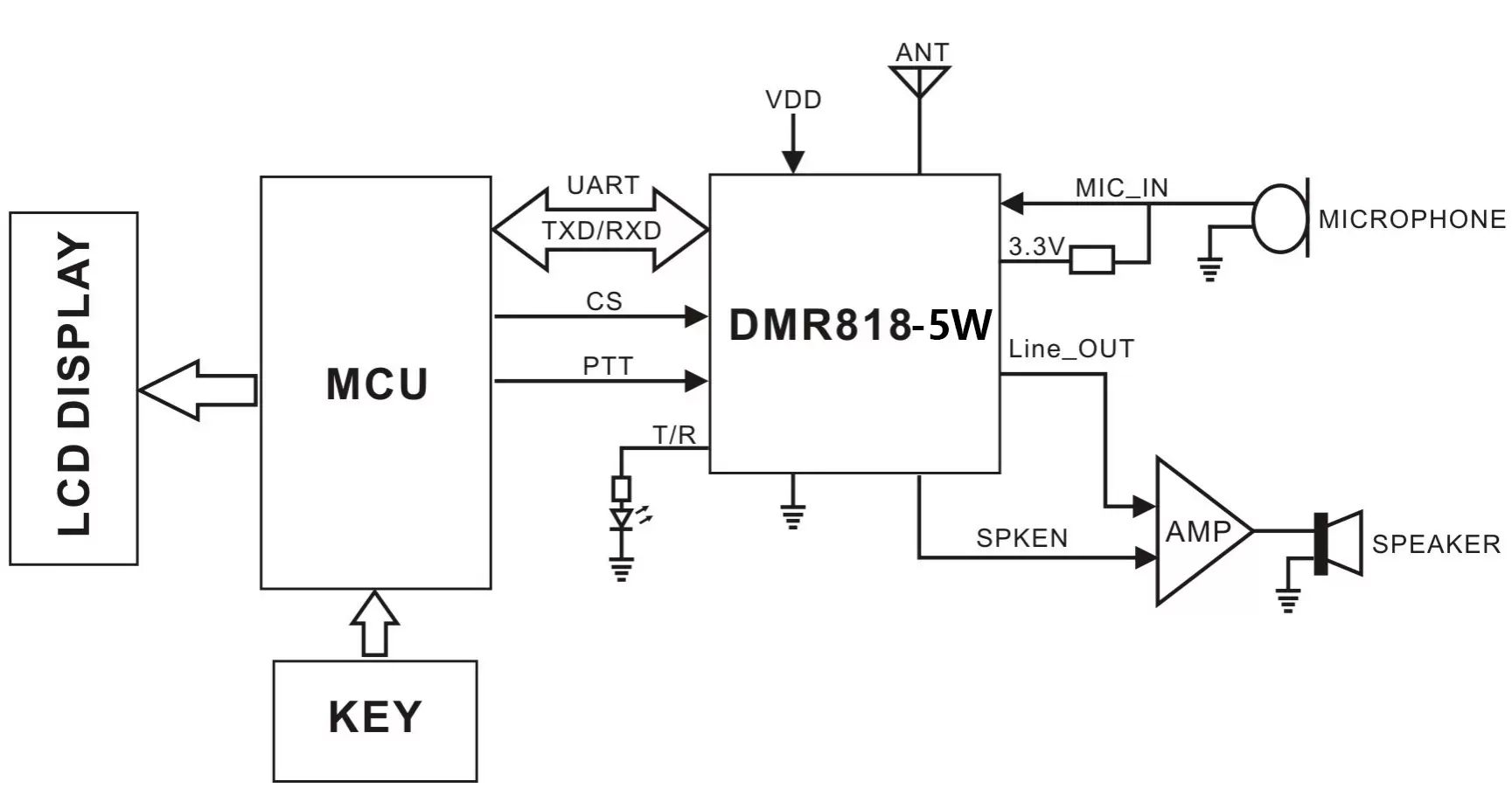
Pino Nº. | Nome do PIN | E/S | Nível padrão | Descrição |
1 | MIC_IN | EU | Entrada de sinal de microfone | |
2 | UART-TX | O | 0-3,3 V | Transmitir |
3 | UART-RX | EU | 0-3,3 V | receber |
4 , 12 | NC | |||
5 | HST_TXD | O | 0-3,3 V | PIN de transmissão de dados (para atualização do programa) |
6 | HST_RXD | EU | 0-3,3 V | Receber PIN de dados (para atualizar o programa) |
7 | FORMIGA | Pino de entrada/saída de RF conecta antena de 50 ohms | ||
8 , 9, 10 | Terra | - | Chão | |
11 | VCC | - | 0-8 V | Fonte de alimentação positiva |
13 | CS | EU | 0-5V | Pino de habilitação do módulo de suspensão, "0" para suspensão, "1" para estado de trabalho |
14 | PTT | EU | 0-3,3 V | Pino de controle de transmissão/recepção, "0" para transmissão, "1" para recepção, modo de recepção padrão ( este pino não pode ser puxado para baixo durante a inicialização, ele deve ser puxado para baixo após a reinicialização da inicialização ser concluída ) |
15 | +3,3 V | - | Saída de 3,3 V , conecte a 50 mA | |
16 | SAÍDA DE LINHA | O | Saída de áudio | |
17 | T/R | O | 0-3,3 V | Pino indicador de status de transmissão/recepção do módulo, emite nível alto no estado de transmissão e nível baixo no estado de recepção |
18 | FALADO | O | 0-3,3 V | Pino indicador de sinal de recepção (pode ser conectado externamente para controlar o amplificador de áudio), nível alto está ativo, o padrão é nível baixo |
19 , 20 | Terra | - | Chão |

Este módulo é de alta potência. Considerando os requisitos de resfriamento em diferentes cenários de aplicação, podemos fornecer um dissipador de calor opcional, que os usuários podem escolher de acordo com seu ambiente operacional específico.

A tabela abaixo mostra os dados de aumento de temperatura com o dissipador de calor padrão.
Temperatura de teste: 30°C Potência: 5W Frequência: 425MHz
Modo de operação | Temperatura do dissipador de calor (°C) | Tempo de operação (minutos) |
Modo Digital | 30-63 | 3 |
Modo analógico | 30-60 | 1 |
Caso o usuário não adicione um dissipador de calor adicional, é recomendável que o tempo de operação contínua do módulo não exceda 1 minuto.
A imagem a seguir mostra o design de referência do nosso produto. A placa de circuito impresso do módulo é embalada, com os slots para pads cortados, e a solda é aplicada na parte traseira da placa. Este design transfere melhor o calor para a outra placa de circuito impresso, que então é conduzida para o invólucro através de um lingote de cobre.

política de Privacidade
· Política de Privacidade
No momento não há conteúdo disponível
E-mail: sales@nicerf.com
Tel:+86-755-23080616