SA818S: Módulo Walkie Talkie Analógico Integrado de 1 W com AMP e LNA
Type: Analog Walkie Talkie
Certification: Others
Output Power: 500mW,1W
Tamanho (mm):35,6*19
| Parâmetro | Condição de teste | Mínimo | Tipo. | Máx. | Unidade |
| Fonte de energia | 3.3 | 4.2 | 5.5 | V | |
| Faixa de temperatura de trabalho | -30 | 25 | 70 | °C | |
| Consumo atual | |||||
| Corrente do sono | ≤1 | uA | |||
| Corrente RX | 60 | mA | |||
| Corrente TX (alta potência) | 650 | 750 | mA | ||
| Corrente TX (baixa potência) | 450 | 550 | mA | ||
| Parâmetros de RF de transmissão | |||||
| Faixa de frequência | UHF | 400 | 480 | MHz | |
| Faixa de frequência | VHF | 134 | 174 | MHz | |
| Potência de saída (alta potência) | @VCC=4,0V | 28 | 29,5 | 31 | dBm |
| Potência de saída (baixa potência) | 25 | 26,5 | 27 | dBm | |
| Frequência de modulação | Desvio de frequência de @1,5 KHz/2,5 KHz | 10 | mV | ||
| Distorção de modulação de áudio | Desvio de frequência de @1,5 KHz/2,5 KHz | 2 | 5 | % | |
| Relação Sinal-Ruído | Desvio de frequência de @1,5 KHz/2,5 KHz | 38 | 40 | 45 | dB |
| potência de canal adjacente | @Deslocamento de 12,5K | -60 | dBc | ||
| Frequência de modulação CTCSS | 0,35 | 0,5 | 0,75 | KHz | |
| Parâmetros de recepção de RF | |||||
| Sensibilidade de recepção | -124 | dBm | |||
| Recebendo SNR | Desvio de frequência de @1,5 KHz | 45 | 50 | dB | |
| Amplitude de saída de áudio | 700 | mV | |||
| Impedância de saída de áudio | 200 | Ohm | |||
| Tipo | Walkie talkie analógico |
| Potência de saída | 1W |
| Certificação | CE-RED |


| Pino Nº. | Nome do PIN | Estado de E/S |
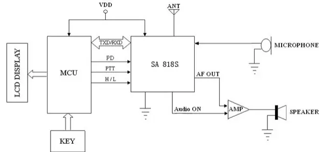
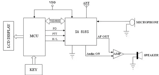
| 1 | Áudio LIGADO | Conectado ao amplificador de potência de áudio. Quando o módulo está em funcionamento, ele pode controlar o amplificador de áudio adicional automaticamente, emitindo um nível baixo para ligar o amplificador e um nível alto para desligá-lo. |
| 2 | NC | Não conectado |
| 3 | AF_OUT | Saída de áudio |
| 4 | NC | Não conectado |
| 5 | PTT | Entrada do módulo, controle de transmissão/recepção, "0" força o módulo a entrar no estado TX; e "1" para o estado Rx |
| 6 | DP | Controle de desligamento, "0" para modo de desligamento; "1" para trabalho normal |
| 7 | H/L | Controle de potência de saída alta/baixa; deixe aberto para potência de saída alta, de nível baixo para potência de saída baixa. (Observação: este pino NÃO pode ser conectado a VDD ou saída CMOS de alto nível) |
| 8 | VBAT | Conecte a alimentação positiva |
| 9 | Terra | Aterramento |
| 10 | Terra | Aterramento |
| 11 | NC | Não conectado |
| 12 | FORMIGA | conectar antena de 50 ohms |
| 13,14,15 | NC | Não conectado |
| 16 | RXD | RXD do módulo e conectar ao TXD externo *Antes de entrar no modo de espera, o usuário precisa puxar o pino RXD baixo para evitar vazamento de corrente ou reinicialização incorreta na próxima vez. |
| 17 | TXD | TXD do módulo e conectar ao RXD externo |
| 18 | MIC_IN | Microfone ou entrada de linha |

política de Privacidade
· Política de Privacidade
No momento não há conteúdo disponível
E-mail: sales@nicerf.com
Tel:+86-755-23080616